Direkt zum Inhalt

Wirtschaftsakteure beim Inverkehrbringen am Europäischen Markt

Mit der Verordnung (EU) 2019/1020 des Europäischen Parlaments und des Rates über Marktüberwachung und die Konformität von Produkten wird ein umfassendes Regelwerk eingeführt, um Verbraucher vor unsicheren und nicht konformen Produkten zu schützen und gleiche Wettbewerbsbedingungen für Wirtschaftsakteure zu schaffen. Neben der Verordnung wurden auch Leitlinien für Wirtschaftsakteure und Marktüberwachungsbehörden zur praktischen Umsetzung von Artikel 4 der Verordnung (EU) 2019/1020 erstellt.

Mit der Verordnung (EU) 2019/1020  des Europäischen Parlaments und des Rates über Marktüberwachung und die Konformität von Produkten wird ein umfassendes Regelwerk eingeführt,  um Verbraucher vor unsicheren und nicht konformen Produkten zu schützen und gleiche Wettbewerbsbedingungen für Wirtschaftsakteure zu schaffen. Neben der Verordnung wurden auch Leitlinien für Wirtschaftsakteure und Marktüberwachungsbehörden zur praktischen Umsetzung von Artikel  4  der  Verordnung  (EU)  2019/1020 erstellt.

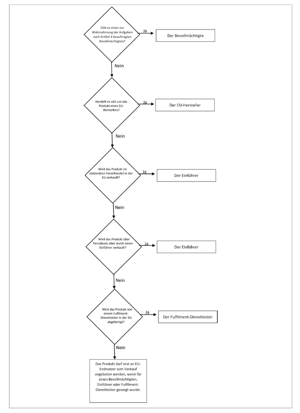
Der Begriff „Wirtschaftsakteure“ bezeichnet

  • einen in der Union niedergelassenen Hersteller,
  • einen Einführer, wenn der Hersteller nicht in der Union niedergelassen ist
  • einen Bevollmächtigten, der vom Hersteller schriftlich beauftragt wurde, festgelegten Aufgaben im Namen des Herstellers wahrzunehmen, oder
  • einen in der Union niedergelassenen Fulfilment-Dienstleister, sofern es keinen in der EU niedergelassenen Hersteller, Einführer, Bevollmächtigen gibt.

Der neue Begriff „Fulfilment-Dienstleister“ bezeichnet jede natürliche oder juristische Person, die im Rahmen einer Geschäftstätigkeit mindestens zwei der folgenden Dienstleistungen anbietet: Lagerhaltung, Verpackung, Adressierung und Versand von Produkten, an denen sie kein Eigentumsrecht hat, ausgenommen Postdienste, Paketzustelldienste und alle sonstigen Postdienste oder Frachtverkehrsdienstleistungen;

Die „Aufgaben der Wirtschaftsakteure hinsichtlich Produkten, die bestimmten Harmonisierungsrechtsvorschriften der Union unterliegen“ werden in Artikel 4 der Verordnung (EU) 2019/1020 definiert. Dieser Artikel gilt seit dem 16. Juli 2021.

Dort wird festgelegt, dass bestimmte Produkte nur dann auf dem EU-Markt in Verkehr gebracht werden dürfen, wenn es einen in der EU niedergelassenen Wirtschaftsakteur gibt, der

  • überprüft, ob die EU-Konformitätserklärung bzw. Leistungserklärung sowie die Technischen Unterlagen erstellt wurden.
  • die technischen Unterlagen und Konformitätserklärung bzw. weitere Informationen und Unterlagen, um die Konformität des Produktes nachzuweisen, der Marktüberwachungsbehörde nach Aufforderung zur Verfügung stellt.
  • die Behörde unterrichtet, wenn ein Produkt ein Risiko darstellt.
  • mit der Marktaufsichtsbehörde zusammenarbeitet, im Fall einer Nichtkonformität bzw. bei Produkten mit denen ein Risiko verbunden ist.

Dabei handelt es sich um Produkte, die Gegenstand der nachfolgenden Verordnungen bzw. Richtlinien sind.

  • Verordnung (EU) Nr. 305/2011 über Bauprodukte
  • Verordnung  (EU) 2016/425 über persönliche Schutzausrüstungen
  • Verordnung (EU) 2016/426 über Geräte zur Verbrennung gasförmiger Brennstoffe
  • Richtlinie 2000/14/EG über umweltbelastende Geräuschemissionen von zur Verwendung im Freien vorgesehenen Geräten und Maschinen
  • Richtlinie 2006/42/EG über Maschinen
  • Richtlinie 2009/48/EG über die Sicherheit von Spielzeug
  • Richtlinie 2009/125/EG für die Festlegung von Anforderungen an die umweltgerechte Gestaltung energieverbrauchsrelevanter Produkte
  • Richtlinie 2011/65/EU zur Beschränkung der Verwendung bestimmter gefährlicher Stoffe in Elektro- und Elektronikgeräten
  • Richtlinie 2013/29/EU über die Bereitstellung pyrotechnischer Gegenstände auf dem Markt
  • Richtlinie 2013/53/EU über Sportboote  und  Wassermotorräder 
  • Richtlinie 2014/29/EU über die Bereitstellung einfacher Druckbehälter auf dem Markt
  • Richtlinie 2014/30/EU  über die elektromagnetische Verträglichkeit
  • Richtlinie 2014/31/EU über die Bereitstellung nichtselbsttätiger Waagen auf dem Markt
  • Richtlinie 2014/32/EU über die Bereitstellung von Messgeräten auf dem Markt
  • Richtlinie 2014/34/EU für Geräte und Schutzsysteme zur bestimmungsgemäßen Verwendung in explosionsgefährdeten Bereichen
  • Richtlinie 2014/35/EU über die Bereitstellung elektrischer Betriebsmittel zur Verwendung innerhalb bestimmter Spannungsgrenzen auf dem Markt
  • Richtlinie 2014/53/EU über die Bereitstellung von Funkanlagen auf dem Markt
  • Richtlinie  2014/68/EU über die Bereitstellung von Druckgeräten auf dem Markt

Praktische Antworten zu den Fragen, wie „Ich bin ein in der EU niedergelassener Fulfilment-Dienstleiter – was muss ich tun?“ finden Sie in den Leitlinien für Wirtschaftsakteure und Marktüberwachungsbehörden zur praktischen Umsetzung von Artikel 4 der Verordnung (EU) 2019/1020 über Marktüberwachung und die Konformität von Produkten.

Der Leitfaden für die Umsetzung der Produktvorschriften der EU 2016 (Blue Guide) wird derzeit überarbeitet und an die Anforderungen der neuen Verordnung (EU) 2019/1020 über Marktüberwachung und die Konformität von Produkten angepasst.

Sollten Sie Fragen haben oder Unterstützung benötigen, zögern Sie nicht uns zu kontaktieren. Gerne unterstützen wir Sie!

Close

Willkommen & Gratuliere! Das ist der schnellste Weg zu Ihren gesuchten Inhalten.